关于公布第三批贵州省工业遗产名单的通知
各市(州)、贵安新区工业和信息化主管部门:
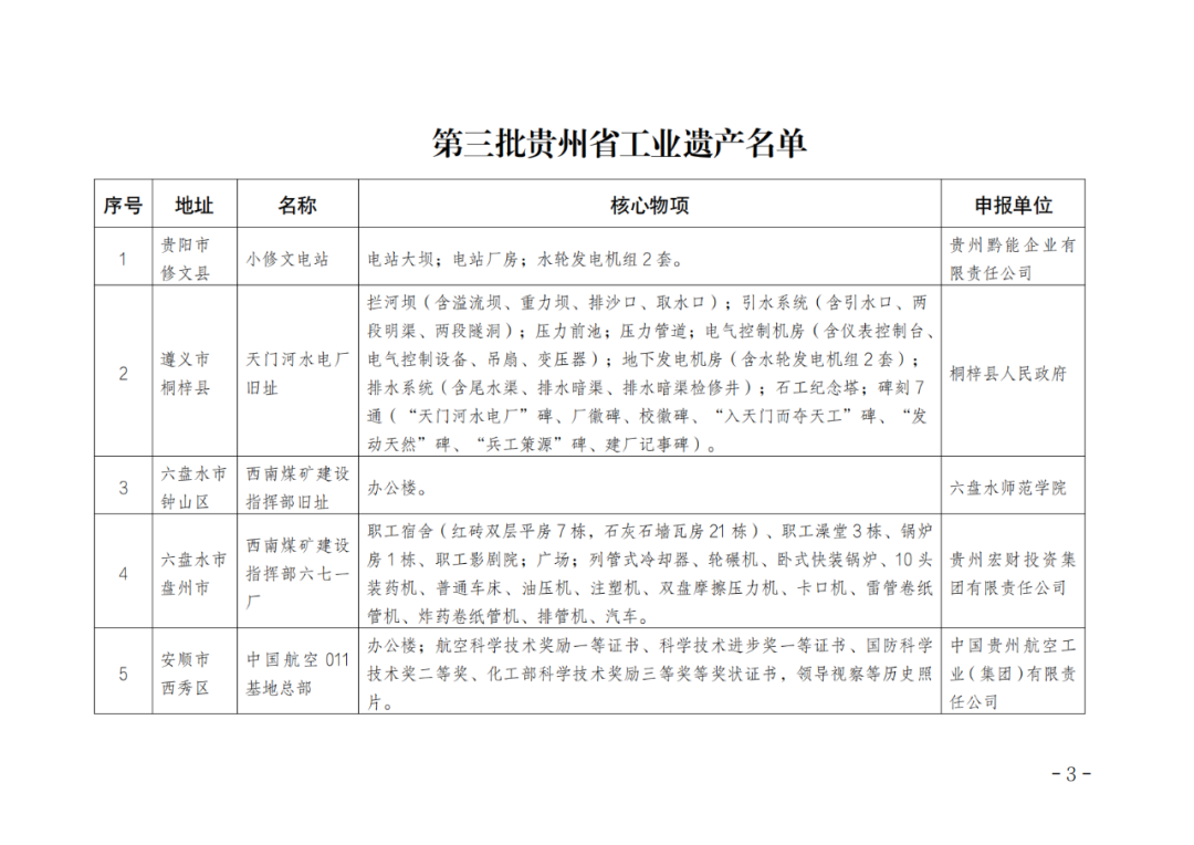
根据《贵州省工业遗产管理办法》(黔工信〔2023〕64号)和《省工业和信息化厅关于开展第三批贵州省工业遗产认定申报工作的通知》,省工业和信息化厅开展了第三批贵州省工业遗产认定工作。经项目单位自愿申报、地方工业和信息化主管部门推荐、现场核查、专家评审及网上公示等程序,确定了第三批贵州省工业遗产名单,现予以公布。
各地工业和信息化主管部门、贵州省工业遗产所有权人要按照《贵州省工业遗产管理办法》相关要求,进一步加强工业遗产整体性、系统性保护,积极推动工业遗产活化利用,加大宣传推广力度,使其在新时代焕发新活力、绽放新光彩。
附件:第三批贵州省工业遗产名单
贵州省工业和信息化厅
2025年11月20日

