贵州省人民政府办公厅印发《关于进一步促进贵州省乡村医生队伍专业化规范化发展的政策措施》
来源:贵州省人民政府网    发布日期:2025年10月22日

近日,经贵州省人民政府同意,贵州省人民政府办公厅印发《关于进一步促进贵州省乡村医生队伍专业化规范化发展的政策措施》,主要内容如下:


为深入贯彻习近平总书记关于健康中国建设的重要论述和在贵州考察时的重要讲话精神,着力提升贵州省乡村医生队伍专业化规范化水平,确保队伍提质、功能达标、收入稳定、保障加强,制定如下政策措施。


一、严格准入退出。新招聘的乡村医生,应当具备执业(助理)医师资格;不满足上述条件的,可在中等以上医学专业学历人员或经培训达到中等以上医学专业水平的人员中招聘,经岗前培训合格后注册办理乡村医生执业证书。县级每2年对未取得执业(助理)医师资格的乡村医生开展从业情况考核,考核不合格且逾期未提出再次考核申请或经再次考核仍不合格的,注销执业注册并收回乡村医生执业证书。对达到法定退休年龄的乡村医生原则上不再继续聘用执业,确有需要的可返聘。加快推进村卫生员分流转岗,引导其通过公益性岗位等实现再就业。2025年,省级制定乡村医生从业情况考核实施细则,基本完成村卫生员分流转岗;2026年,乡村医生大专及以上学历占比达到60%;2027年,乡村医生队伍学历、年龄等结构优于全国平均水平。


二、强化岗位培训。突出培训质效,加强经费和师资保障,全覆盖开展乡村医生队伍培训,省级制定培训质量控制标准并开展效果监测评价。新进乡村医生到县级医疗卫生机构参加岗前培训1个月;每年组织乡村医生参加至少60课时线上培训、遴选一批乡村医生到县级及以上医疗卫生机构脱产进修1个月,每3年对乡村医生线下轮训1遍以上。2026年,乡村医生可初步诊治30种以上常见病、多发病,80%以上的村卫生室能够提供中医药服务;2027年,基本建成素质较高、专业规范、符合需求的乡村医生队伍。


三、下沉力量带动。充分发挥医联体牵引作用,促进人员、服务、技术、管理下沉乡村。县级卫生健康部门统筹县乡两级医疗卫生机构,通过人员派驻、巡诊等方式分类下沉支援村卫生室,派驻主要面向人口较多且短期内招不到合格乡村医生的村,派驻人员至少连续服务6个月;巡诊主要面向人口较少且不适宜配置固定乡村医生的村,每周不少于2次、每次不少于半天。2025年,所有行政村卫生室纳入医联体辐射范围;2026、2027年,实现乡村一体化管理的村卫生室比例分别达到50%、75%以上,医疗卫生服务县乡村梯次带动格局基本形成。


四、持续引进人才。逐年扩大农村本科订单定向免费医学生招生计划,协议期内需在村卫生室服务1年,可在县域内农村基层医疗卫生机构合理流动。深入实施大学生乡村医生专项计划,加大编制保障力度,所辖乡镇卫生院为每名大学生乡村医生配备1位临床带教老师。对40周岁以下、取得住院医师规范化培训合格证和执业医师资格的人员,采取直接面试、组织考察等简化程序招聘为乡村医生,其中脱贫县、脱贫村可放宽至取得助理全科医生规范化培训合格证和执业助理医师资格的人员。乡镇卫生院在招聘编制内人员时,同等条件下优先录用在村卫生室连续执业10年以上且取得执业(助理)医师资格的乡村医生,录用后继续在村卫生室工作。各地可结合实际盘活县乡两级医疗卫生机构空编资源,建立“编制周转池”制度,采取“县乡聘、村级用”等方式,加大乡村医生招聘力度;以县为单位每5年动态调整乡镇卫生院人员编制总量。2025年起,乡村医生执业(助理)医师占比每年提升2个百分点以上,2027年超过西部平均水平。


五、拓宽发展空间。建立健全乡村医生职业激励机制,将行政村卫生室执业(助理)医师纳入乡镇卫生院职称评审,符合相关规定的可对中高级职称进行定向评价、定向使用。获得住院医师(助理全科医生)规范化培训合格证、执业(助理)医师资格证“双证”的全日制专科及以上医学生,在村卫生室连续服务满6年后,可在县域内调剂使用;执业医师可调动至县级医疗卫生机构,执业助理医师可调动至乡镇卫生院。在各类人才项目、荣誉表彰、评先评优中,同等条件下向乡村医生倾斜。


六、优化网络布局。原则上每个行政村设置1所村卫生室。1个行政村有多所村卫生室的应合并设置,被合并的村卫生室可根据人口分布等情况转为医疗服务点,也可按规定转为诊所等其他医疗机构;人口较少或面积较小、交通便利的行政村可与相邻行政村联合设置村卫生室;乡镇卫生院所在地行政村可不单独设置村卫生室;对人口较少的搬迁撤并类村庄和边远地区合理设置医疗服务点;推动有条件的村卫生室建设为乡镇卫生院延伸服务点。2027年,力争农村居民15分钟可达最近的医疗服务点,基本构建布局均衡、结构合理、便捷高效的村级医疗卫生服务网络。


七、增强服务功能。深入实施乡村振兴健康守护工程,配齐与村卫生室诊疗科目相适应的基础设施设备,规范设置诊室、治疗室、公共卫生室、药房、观察室等;对达不到要求的,可通过盘活利用闲置资产等方式有效解决。强化村卫生室基本医疗和基本公共卫生服务功能,加快推进远程医疗向村卫生室延伸,探索医学人工智能辅助诊疗基层应用。将残疾人基本康复支持性服务纳入乡村医生服务范围。建立健全村卫生室和乡村医生日常服务绩效评价机制,评价结果与执业注册、资金分配、薪酬待遇等挂钩。2026年,行政村卫生室均具备规范开展慢病管理、常规诊疗、肌肉注射、静脉输液等服务的能力。


八、保障收入待遇。优化调整基本公共卫生服务项目价格标准,项目分配、补偿金额等适当向乡村医生倾斜,基本公共卫生服务补助资金总额40%以上用于村级。优化完善基本药物制度乡村医生补助资金分配方式,资金分配向地处偏远、条件艰苦地区的乡村医生倾斜,实现拨付到县补助资金全部发放到位。建立乡村医生开展残疾人基本康复支持性服务经费补助机制。适当提高一般诊疗费标准,由各市(州)结合实际在9元—21元区间细化明确。省级卫生健康、财政部门建立资金执行联动监管机制,依托预算管理一体化系统强化日常监测,确保专款专用。2025年,行政村卫生室在岗乡村医生月均收入不低于3000元;2026年,保障基本、多劳多得、优绩优酬的乡村医生收入分配格局基本形成。


九、建立劳动关系。对不属于“县乡聘、村级用”的行政村卫生室乡村医生,由乡镇卫生院与其依法签订劳动合同并缴纳社会保险费,其中乡镇卫生院缴纳部分由县级统筹保障。鼓励各地逐步加强医疗责任保险、人身意外保险和村卫生室运行经费等保障。2025年,行政村卫生室乡村医生实现劳动合同应签尽签。


十、加强养老保障。对“县乡聘、村级用”的乡村医生,按规定参加机关事业单位养老保险。对与乡镇卫生院依法签订劳动合同的乡村医生,按规定参加企业职工基本养老保险,达到法定退休年龄时累计缴费满最低缴费年限的,按月领取基本养老金。不属于企业职工基本养老保险覆盖范围的乡村医生,可按规定参加城乡居民基本养老保险。对在村卫生室工作10年以上,且达到法定退休年龄、无相关养老保障待遇的乡村医生,由各地结合实际给予适当补助。2026年,符合条件的乡村医生全部参加基本养老保险。


乡村医生队伍建设按程序纳入我省高质量发展绩效考核和“强双基”重点任务,作为医疗卫生强基工程重要工作予以推进。各市(州)、县(市、区、特区)要落实属地主体责任。各级各有关部门要认真履职、密切协同,结合实际细化落地举措。省卫生健康改革发展领导小组及办公室要加强统筹调度,确保各项工作积极稳慎推进。


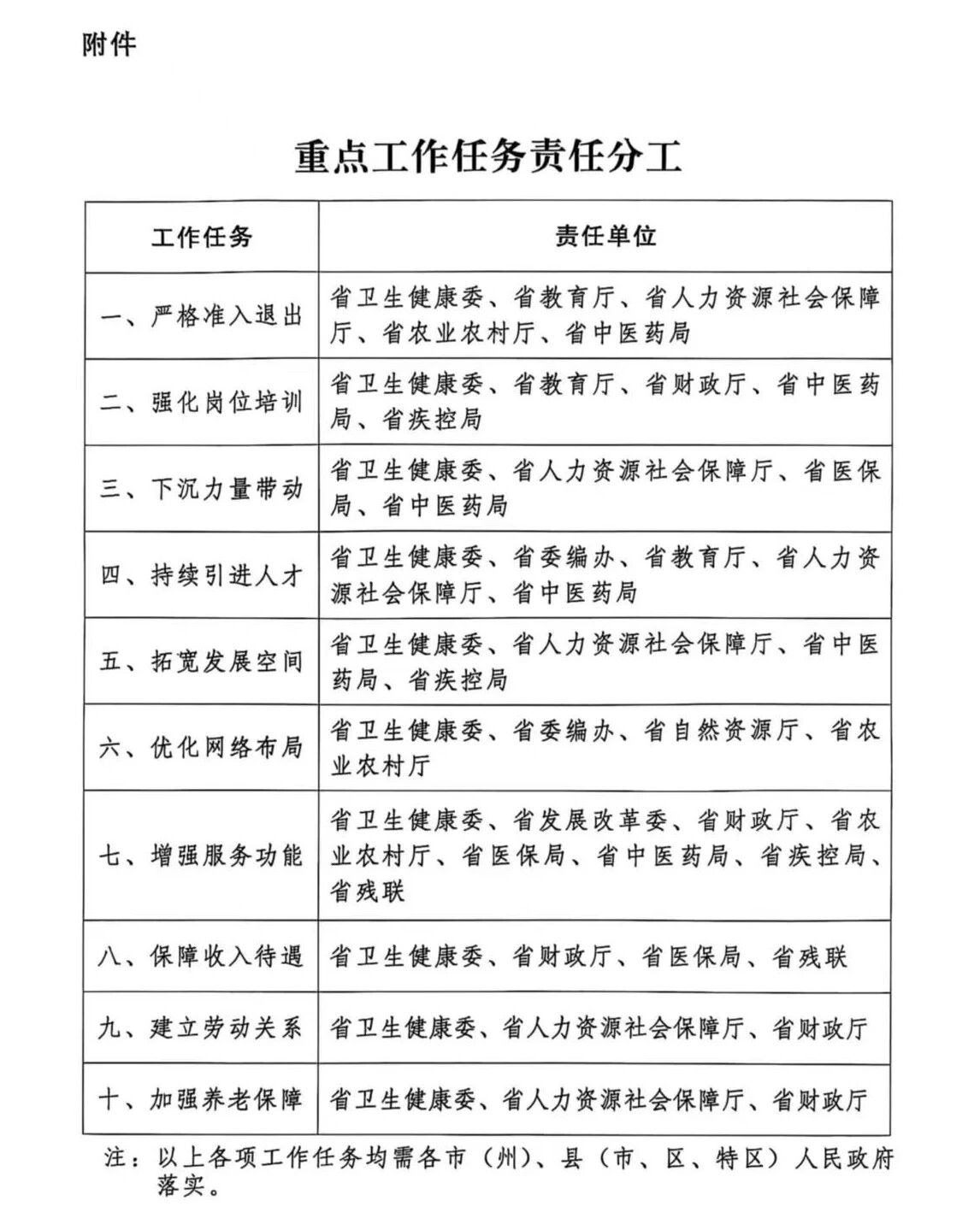
附件:重点工作任务责任分工


责任清单.jpg


上一篇:贵州“三锅演义”生态黔菜推介会在贵阳举办

下一篇:我们的“十四五”丨持续擦亮“21℃的城市”品牌,安顺加快建设一流旅游城市

视频点播更多>